
深圳人注意啦!为了优化电动自行车通行条件,依法保障电动自行车安全、顺畅、便捷出行。深圳最新电动车限行新规公布,4月1日起实施!

图源:深圳市公安局交通管理局
限行核心内容
根据《中华人民共和国道路交通安全法》第三十九条、《深圳经济特区道路交通安全管理条例》第三十四条的规定,深圳市公安局交通管理局决定对电动自行车等非机动车继续实施通行管理措施,具体如下:
一、电动自行车等非机动车限行区分为一级限行区、二级限行区、三级限行区。
一级限行区中,除盐田区盐三路(横盐公路至盐梅路段)、坪山区碧三路不禁行自行车外,其他道路全天24小时禁止所有电动自行车等非机动车通行。
二级限行区的道路全天24小时禁止除民生行业外的电动自行车通行。
三级限行区设置在部分学校周边道路,分时段禁止除市民用于接送学生上下学以外的电动自行车通行。
二、电动自行车实行登记制度,经市公安局交通管理局登记后,方可上道路行驶。
三、本通告禁止电动自行车等非机动车行驶的快速路中不包含快速路辅道。
四、本通告自4月1日起至9月30日有效。原有规定与本通告不一致的,以本通告为准。
新规拟调整的内容
明确区域分级:
继续保留一级、二级、三级限行区管理策略。
拟作出以下动态调整:
调整一级限行区中盐田区的盐三路、三盐公路为盐三路(横盐公路至盐梅路段)。
新增福田区香蜜湖路辅道(红荔西路至中共深圳市委党校段)、红荔西路(香蜜湖路至香蜜南三街段)、皇岗口岸片区【具体路段为:百合二路、福田南路(百合二路以南段)、皇岗路辅道(联检大楼段)】、南山区前海大道(梦海大道至怡海大道段)为二级限行区。
取消龙华区坂澜大道(环观南路至基地联络道段)一级限行管理。
取消南山区登良路(南新路至南山大道段)三级限行管理。
深圳电动自行车限行区域
电动自行车一级限行区域
除盐田区盐三路(横盐公路至盐梅路段)、坪山区碧三路不禁行自行车外,其他道路全天24小时禁止所有电动自行车等非机动车通行。

图源:深圳市公安局交通管理局
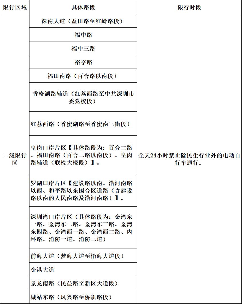
电动自行车二级限行区域
道路全天24小时禁止除民生行业外的电动自行车通行。

图源:深圳市公安局交通管理局
电动自行车三级限行区域
分时段禁止除市民用于接送学生上下学以外的电动自行车通行。

图源:深圳市公安局交通管理局
来源:深圳市公安局交通管理局
编辑:许诗雅
审核:陶韵西